中咨視界
十大領域用化工新材料發展研究 | 生物醫藥領域篇
| |||||
| |||||
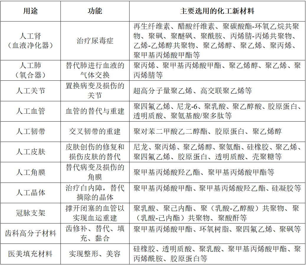
生物醫藥領域用化工新材料發展趨勢研究 申傳龍 劉文勝 齊景麗 摘要:生物醫藥產業是關系國計民生和國家安全的戰略性新興產業?;ば虏牧显谒幤?、生物制品、醫療器械等生物醫藥產品制造多個關鍵環節發揮著不可替代的作用,是支撐生物醫藥產業高質量發展的核心基礎之一。當前,全球生物醫藥產業規模持續擴大,我國已初步形成較為完整的產業體系,但仍存在部分關鍵材料高度依賴進口的問題,制約了產業自主可控能力和供應鏈安全。為突破這一瓶頸,必須堅持“以應用為導向”的研發創新模式,構建“產學研用”深度融合的協同創新體系,重點突破關鍵材料技術瓶頸,加快推進國產化替代進程,努力實現該領域自主可控,為生物醫藥產業的高質量發展提供堅實保障。 一、發展生物醫藥領域化工新材料的重要意義 生物醫藥領域材料廣義上包含藥品、生物制品、醫療器械等生物醫藥產品本身及其生產加工過程中所用到的所有材料,涵蓋生產設備及其零部件、原輔料、包裝材料等。按成分可分為高分子材料(化工新材料)、金屬材料、無機非金屬材料、復合材料。 生物醫藥領域化工新材料是生物醫藥產業與高分子材料產業交叉融合的高階產業,具有技術密集、附加值高、產業關聯度強等特點,同時也是該領域應用最廣泛的一類材料,約占該領域市場規??偭康娜种?。在政策支持、技術革新、人口老齡化、醫療消費升級等因素的驅動下,我國生物醫藥領域化工新材料市場規模將持續保持高速增長。發展生物醫藥領域化工新材料產業,對提升國家醫療健康水平、保障產業鏈供應鏈安全、推動經濟高質量發展具有重大戰略意義。 (一)構建健康中國的核心支撐 隨著人口老齡化加劇和健康意識提升,心腦血管疾病、腫瘤、糖尿病等慢性病發病率持續上升,對生物醫藥領域高端化工新材料的需求日益增長。研發和推廣具有優異生物相容性、功能性以及可定制化的高端化工新材料,不僅有助于提升疾病預防、診斷和治療水平,還能降低醫療成本,顯著改善患者生活質量。這既是應對重大公共衛生挑戰的關鍵舉措,也是實現“健康中國2030”戰略目標的重要支撐。 (二)筑牢產業鏈安全的戰略屏障 我國生物醫藥領域高端化工新材料進口依賴度高達60%以上,關鍵材料如醫用級超高分子量聚乙烯(UHMWPE)、環烯烴共聚物(COC)、聚乳酸(PLA)、色譜填料專用樹脂、生物反應器膜材等嚴重依賴進口。發展自主可控的生物醫藥領域化工新材料,是應對國際供應鏈波動、提升產業韌性的必然要求。特別是在公共衛生事件頻發的背景下,保障醫用材料供應已成為國家安全的重要組成部分。 (三)驅動經濟高質量發展的新引擎 生物醫藥領域化工新材料產業是化工行業轉型升級的重要引擎。發展該領域新材料,可推動上游石化原料向下游高附加值功能高分子材料及高端生物醫藥產品延伸轉化,形成新的經濟增長點。同時,材料創新也將推動藥品、生物制品、醫療器械制造及健康服務等關聯產業升級,助力經濟結構優化與高質量發展。 (四)搶占全球科技制高點的關鍵領域 生物醫藥領域化工新材料是多學科交叉的典型領域,融合化學、物理、材料、生物、醫學、藥學等多個學科。加強該領域的技術攻關,不僅能夠推動材料科學自身進步,還能帶動相關裝備制造、工藝技術、標準體系的整體提升,建立涵蓋材料性能、生物安全性、臨床評價的全鏈條標準體系,增強我國在全球生物醫藥產業中的話語權和競爭力。 二、生物醫藥領域化工新材料重點應用領域和產品發展現狀 (一)重點應用領域 1.高值醫用耗材領域 高值醫用耗材是指那些對使用安全具有極高要求、生產和使用必須嚴格控制、僅限于特定??剖褂们覂r格相對較高的消耗性醫療器械,主要包括心臟介入、外周血管介入、人工關節以及其他臟器介入治療替代等醫用材料。 (1)血管介入器械 血管介入器械是指在醫學影像設備的導引下,通過穿刺針、導絲、導管等工具,經血管途徑對心血管、腦血管和外周血管修復或替換治療的醫療器械,這類器械廣泛應用于冠脈介入、外周血管介入及神經介入等領域。我國血管介入器械行業市場規模已達600億元,其中心血管介入器械占比高達85%,成為市場的主要驅動力。 (2)骨科植入物 骨科植入物是指用于骨骼替代、支撐、修補和填充的臨床骨科醫療材料。隨著我國人口基數龐大及老齡化加劇,骨科耗材需求持續增長。當前我國骨科植入醫療器械市場規模約為300億元,預計未來5年將保持約15%的復合增長率。 圖1 骨科植入材料 (3)血液凈化耗材 血液透析是急慢性腎衰竭、終末期腎?。蚨景Y)患者的最主要治療方式,通過透析機以及透析器、透析液(粉)等醫療器械,輔助或替代患者腎臟的部分功能,幫助清除體內的代謝廢物和多余水分。在血液凈化耗材中,血液透析膜是最為廣泛應用的核心耗材,其性能直接影響透析效果和患者安全性。目前,我國血液透析市場規模約為300億元。 圖2 血液透析膜及聚醚砜原料 (4)眼科耗材 產品主要包括人工晶狀體、人工視網膜、人工玻璃體、人工淚管、人工角膜以及硬性角膜接觸鏡等。眼科耗材對材料性能和加工技術的精細化程度要求極高,直接關系到產品的生物相容性、光學性能和機械強度等關鍵指標。目前,我國眼科高值醫用耗材市場規模約為120億元,且隨著人口老齡化加劇和眼科醫療需求增長,市場潛力將進一步釋放。 (5)口腔耗材 口腔高值醫用耗材涵蓋口腔頜面外科植入鈦板、鈦釘,種植體、基臺,骨修復材料,義齒,矯治器等產品。在正畸材料領域,國產企業已具備較強競爭力,然而,在口腔頜面外科植入材料和義齒材料領域,市場仍主要由進口企業主導。目前,我國口腔高值醫用耗材市場規模約為120億元。 表1 高值醫用耗材使用的主要化工新材料品種 2.低值醫用耗材 低值醫用耗材是指醫療機構在開展醫療服務過程中經常使用的一次性衛生材料,主要包括紗布、棉簽、手套、注射器、醫用高分子材料類、醫用消毒類、麻醉耗材類、手術室耗材類和醫技耗材類等。這些耗材是醫療機構日常運營的重要基礎物資。受益于我國醫療需求的持續增長,低值醫用耗材市場繼續保持高速增長態勢,目前,我國低值醫用耗材市場規模約為700億元,市場潛力巨大。 表2 低值醫用耗材使用的主要化工新材料品種 3.生物反應器(袋) 生物反應器是生物藥生產的核心設備,廣泛應用于抗體、疫苗生產及微生物發酵領域。根據生產材料的不同,生物反應器可分為不銹鋼生物反應器和一次性生物反應器。目前,商業化量產的主要是不銹鋼生物反應器和基于制藥級膜材的一次性生物反應器。一次性生物反應器具有免清潔、免滅菌、操作靈活等優勢,與傳統的不銹鋼反應器相比在細胞生長、抗體產量與質量等方面都可達到高度相似,同時還具有顯著縮短生產周期、降低生產成本的優勢。 一次性生物反應袋是反應器核心耗材,采用聚乙烯、乙烯/乙烯醇共聚物、聚酰胺等樹脂多層共擠膜制成,一般由5~10層結構組成,外層:聚乙烯(LDPE/ LLDPE)、聚酰胺(PA)、聚醚等材料提供機械支撐;中間層:乙烯/乙烯醇(EVOH)共聚物等材料提供阻隔性能;內層:聚乙烯、聚丙烯等材料接觸生物反應體系。目前,我國一次性生物反應袋市場規模約為60億元,但90%以上市場仍被進口產品占據,關鍵材料如高端膜材(EVOH、PA)和精密制造技術仍存在"卡脖子"問題。 表3 市場主流一次性生物反應器膜材組成結構 圖3 生物反應器和一次性生物反應袋 4.層析柱填料 層析柱填料是生物制藥分離純化的核心技術,直接決定了藥物分離純化的效率和產品質量。根據基質材料的不同,層析填料主要分為無機介質和有機聚合物兩大類。硅膠是最常見的無機填料,廣泛用于有機合成藥物、植物藥、手性藥物、抗生素、多肽、胰島素等中小分子的分離純化。有機聚合物填料(如聚苯乙烯、聚丙烯酸酯)則彌補了硅膠不耐酸堿的局限性,具有更好的化學穩定性和分離選擇性,與硅膠形成互補。目前,我國色譜填料市場規模約40億元人民幣,但國產產品市場占比不足10%,高端產品嚴重依賴進口。 5.藥品包裝材料 藥品包裝是保障藥品安全性和有效性的關鍵組件,由一種或多種材料組合而成,具有良好的安全性、適應性、穩定性、功能性、保護性和便利性。藥品包裝通??煞譃樗芰习b、玻璃包裝、橡膠密封件、金屬包裝以及其他新型包裝。目前,我國藥品包裝行業市場規模約700億元,涉及到的化工材料品種包括:鹵化丁基橡膠、異戊二烯橡膠、苯乙烯類熱塑性彈性體等彈性體材料;乙烯-四氟乙烯共聚物、四氟乙烯-六氟丙烯共聚物、聚四氟乙烯等氟聚合物材料;聚丙烯、聚乙烯、環烯烴聚合物等工程塑料。 (二)重點產品 1.超高分子量聚乙烯(UHMWPE) UHMWPE具有優異的耐磨性、抗沖擊性和生物相容性,主要用于人工關節、骨科植入物、牙托材料等。全球市場由塞拉尼斯、帝斯曼等企業壟斷,國內產品以中低端為主,醫用級UHMWPE自給率不足25%。隨著人工關節集采推進和老齡化加劇,市場需求持續增長,預計國內市場規模將達50億元。 2.環烯烴共聚物(COC/COP) COC/COP具有高透明度、低吸水性、高生物相容性等特點,主要用于預灌封注射器、藥用容器、光學鏡片等。全球產能集中在日本瑞翁、寶理等企業,國內全部依賴進口。在新冠疫苗包裝需求推動下,COC材料替代中硼硅玻璃的進程加快,預計國內醫用市場需求將超過1.5萬噸/年。 3.醫用聚丙烯(PP) 醫用PP主要用于注射器、輸液袋、實驗器具等。國內市場規模超60萬噸,但高端產品仍由北歐化工、陶氏等企業主導。近年來,中石油、中石化等企業加快布局,開發出耐輻照、高透明等牌號,逐步實現中低端替代。 4.聚乳酸(PLA) PLA是一種可降解生物材料,用于縫合線、骨釘、藥物載體等。全球產能約40萬噸/年,美國NatureWorks技術領先,國內企業如海正生物、吉林中糧逐步擴大產能。除縫合線國產化率達50%外,其他高端應用仍依賴進口。 5.聚醚醚酮(PEEK) PEEK具有高強度、耐高溫、X射線可穿透等特性,用于脊柱融合器、人工骨骼、牙科植入物等。全球市場由威格斯、索爾維壟斷,國內企業如吉林中研已實現中低端產品量產,但高端醫療應用尚未突破。 三、我國生物醫藥領域化工新材料發展存在的問題 (一)對外依存度高:高端材料自主可控能力不足 我國生物醫藥領域化工新材料的對外依存度普遍維持在60%以上,80%高端醫療設備市場被歐美日等的跨國公司壟斷。核心技術方面,COC聚合工藝、UHMWPE交聯改性技術、PEEK純化工藝等關鍵工藝被國外企業牢牢把控,國內企業以仿制為主,原創能力不足。部分國產材料在產品一致性、穩定性方面與進口產品存在明顯差距。例如,血液透析膜用的聚醚砜樹脂在分子量分布和低聚物含量等方面與進口產品差距較大。新冠疫情暴發期間,快速檢測抗體試紙、呼吸機和ECMO等醫療用品的緊缺,凸顯了我國醫用化工新材料自主研發能力的短板。 (二)產業鏈協同不足:上下游協作機制不暢 由于生物醫藥領域化工新材料具有一定的技術壁壘,全球產業格局呈現明顯的地區集聚性和個體集中性特征。歐美日等國的大型原材料廠商與上、中游企業形成了緊密的協同關系,實現了“產品系列化、品類多元化、鏈條一體化”的高效發展。我國由于上游原材料企業供給能力較為薄弱,未能與中游材料改性企業形成良性互動,中游企業規模小、分布分散,難以與下游醫療用戶深度綁定;醫療器械企業更傾向于使用進口材料,國產材料因驗證周期長、成本高等問題難以快速進入臨床應用。 表4 國際龍頭石化企業主要醫藥用高分子材料產品情況 (三)政策和標準體系待完善:創新支持與市場準入機制亟待優化 藥品和醫療器械集采等政策壓縮企業利潤空間,影響企業創新投入;材料變更審批流程冗長,制約了新產品迭代和市場應用速度;“首批次”材料推廣政策缺乏落地細則,導致國產材料推廣難,難以快速進入臨床應用。國內標準體系尚不健全,部分領域標準缺失或滯后,無法滿足新材料快速發展的需求。企業自建標準參差不齊,導致產品質量波動大,一致性差,影響下游用戶信任度。國內標準與國際標準銜接不足,限制了國產材料的國際化進程。 四、推動生物醫藥領域化工新材料高質量發展的實施路徑 (一)加強頂層設計與政策引導 一是堅持戰略規劃引領。制定國家生物醫藥材料發展中長期規劃,明確重點發展方向和技術路線圖。建立關鍵材料儲備機制,防范供應鏈風險。二是堅持制度創新突破。完善創新產品優先審評、優先采購等機制,推動國產材料示范應用。構建"全鏈條"標準體系,加快醫用材料國家標準、行業標準制修訂,推動與國際標準互認。加強質量控制、一致性評價、生物相容性檢測等能力建設,提升產品可靠性和信任度。三是強化要素保障機制。加大財政、稅收、金融支持力度,設立專項基金,鼓勵企業加大研發投入。 (二)構建“產學研用”協同創新體系 一是構建“1+N”創新聯合體。支持龍頭企業牽頭組建創新聯合體,聯合高校、科研院所、醫療機構共建研發平臺,聚焦 “卡脖子”材料開展攻關。加強再生醫學材料、智能響應材料等前沿布局,搶占未來產業制高點。推動基礎研究、應用研究、成果轉化一體化部署,加快技術突破和產業化。二是推進“雙向穿透”式創新。推動石化企業向下游醫用材料延伸,開發醫用級聚烯烴、工程塑料等專用牌號。支持材料企業與醫療器械企業深度合作,開展定制化開發、聯合驗證和標準制定。 (三)提升集群化國際化發展水平 一是打造產業集群。在長三角、粵港澳、京津冀等生物醫藥產業集聚區,打造醫用化工新材料材料特色產業園,吸引上下游企業入駐,形成協同效應。二是實施“走出去”戰略。支持企業兼并重組,培育具有國際競爭力的龍頭企業。鼓勵企業引進海外高層次人才,參與國際標準制定和技術交流,提升國際化水平。 參考文獻 [1]蔣也.石化企業發展醫用高分子材料機遇研究[J].當代石油石化,2022(30):18-23. [2]屈林,艾中,兆振宇.轉型升級 促國內市場升溫[N].中國醫藥報,2020-03-24. [3]辛明宇.高值醫用耗材迎來發展新機遇[N].中國醫藥報,2020-05-12. 注:文中部分圖片來源于網絡,版權歸原作者所有,若有侵權請聯系刪除。 | |||||
相關鏈接
- 十大領域用化工新材料發展研究 |...2025-11-06
- 于明 | 我國低空經濟產業生態、...2025-11-03
- 十大領域用化工新材料發展研究 |...2025-10-30
- 張建紅 等 | 基于XOD理念的...2025-10-29
- 張輝 王維辰 鄧宇恒 | AI賦...2025-10-25








